Home
About
About Us
Profile
Vision & Mission
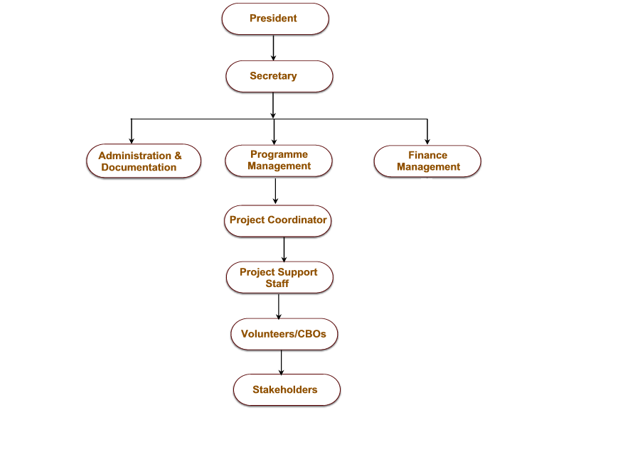
Organogram
Secretary's Desk
Activity
Covid 19 Initiatives
Digital Night School
Beekeeping by Women Farmers
Solar Electrification Initiative
Social Impact Assessment Study
Capacity Building Training
Sustainable Livehood
Community Health & Sanitation
Formation & Promotion Of SHG
Gallery
Report
Contact Us
Donate Us
Organogram